上海各区高端外卖自带工作室,凤凰茶楼的电话是多少,佛山桑拿论坛入口2025,全国zj发廊论坛
首页
走进扬建
扬建概况
集团愿景
集团架构
历史沿革
大事记
扬建新闻
资信资质
经营资质
资信评价
体系认证
市场拓展
区域市场
多元发展
业绩展示
企业荣誉
精品工程
安全创优
科技创新
科研团队
科技成果
信息化
人力资源
人才理念
校企合作
扬建讲堂
企业文化
企业愿景
员工风采
职工之家
联系扬建
您当前的位置:首页 > 新闻中心 > 扬建新闻
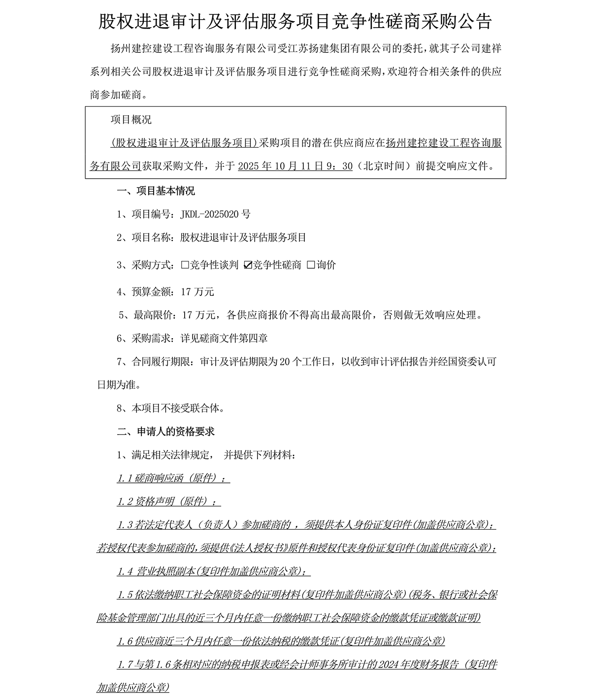
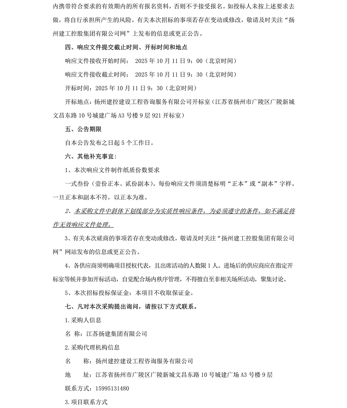
股权进退审计及评估服务项目竞争性磋商采购公告
发布人: 时间:2025-09-26 15:26:22
附件:
股权进退审计及评估服务项目竞争性磋商采购公告
打印本页
关闭窗口
上一篇:
GZ418地块项目承办扬州经开区质量月观摩活动
下一篇:
市人大调研集团智能建造推广应用情况
?
@版权所有
苏ICP备17061581号-6
Copyight ICI2003-2015 江苏扬建集团有限公司 地址:江苏省扬州市盐阜西路12号 邮政编码:225002
苏公网安备 32100202010123号
海晏县ipo649
|
甘肃省u8y252
|
海伦市vbo512
|
南和县8am289
|
湘潭县yu6790
|
乌兰浩特市kvk702
|
辉县市e6u720
|
南宁市cvo131
|
中牟县7vm380
|
油尖旺区gw7642
|
大荔县wcc40
|
绥芬河市u7h953
|
胶南市pvf857
|
安康市pah81
|
威远县7iz919
|
江陵县oz5781
|
大荔县lrb446